Donate

Cats Protection is a charity founded on 16 May 1927.

It is an unincorporated charitable association, and its constitution is set out in its rules.

Registered charity number: 203644 (England and Wales), SC07711 (Scotland).

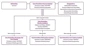
A diagram of the legal structure of Cats Protection. All information in the diagram is included on the webpage

Legal structure

Cats Protection is governed by a corporate trustee called Cats Protection Trustee Limited, which is a registered company. Company number: 06772997. Company limited by guarantee.

This company has its own governing document (a memorandum and articles of association) and a Board of Trustees, who are all unpaid.

  • Trustees serve a three-year term
  • They may be re-elected for up to two more terms (maximum of nine years in total)
  • All Trustee roles are recruited openly and competitively through a skills-based process led by the Nominations & Governance Committee
  • The Board aims to include several Trustees who also have volunteering experience within Cats Protection

Connect is a volunteer consultative body that helps ensure volunteer views shape the charity’s strategy and direction.

  • Up to 20 volunteers from a variety of roles participate
  • Trustees cannot be members, but meetings are chaired by a Trustee

Connect regulations

Cats Protection has three wholly owned subsidiary companies:

  • Cats Protection Enterprises Limited (company number: 02953832): the charity’s trading arm
  • Cats Protection Strategies for Cats Limited (company number: 12249367): dormant
  • Cats Protection Care Lottery Limited (company number: 12249371): dormant

These companies are limited by guarantee and do not issue shares. If any were wound up, Cats Protection would guarantee no more than £1.

Governance

Board of Trustees

The Board meets six times a year in person. It is responsible for:

  • setting the charity’s vision, values, ethos and strategy
  • ensuring legal compliance
  • maintaining high standards of governance
  • overseeing performance

At least four Trustees also volunteer with Cats Protection, helping to ensure volunteer experience informs decision-making.

Board Committees

The Board has five committees that focus on specific areas of work. The Board reviews committee work throughout the year and appoints all members.

Oversees:

  • financial reporting
  • governance reporting
  • internal controls
  • risk management

Membership: three Trustees, at least one volunteer, and two independent external members.
Meets: three times a year.

Oversees:

  • financial management
  • resource allocation
  • operational oversight

Membership: three Trustees, at least one volunteer and one or two independent members.
Meets: three times a year.

Investment Committee (subcommittee)

Oversees investment performance and advises on investment principles and ethical policy.

Membership: Trustees and independent specialist advisers.
Meets: twice a year.

Oversees:

  • setting pay for the Chief Executive and Senior Leadership team
  • governance of the wider organisational pay budget

Membership: three Trustees.
Meets: once a year.

Oversees:

  • succession planning
  • recruitment of Trustees and Connect members
  • Board governance (including actions from Board reviews)

Membership: three Trustees, two specialist volunteers and one external adviser.
Meets: at least twice a year.

Nominations & Governance Committee terms of reference

Oversees operational delivery and how the charity supports and communicates with its volunteers and employees.

The Board authorises the committee to request information or external advice when needed.

Membership: three Trustees, three volunteers and three employees.
Meets: three times a year.

Management

Senior Leadership team

The Senior Leadership team includes six directors who report to the Chief Executive. They are responsible for:

  • advising and supporting the Chief Executive and Trustees
  • shaping and delivering the charity’s strategy and policies
  • monitoring performance
  • leading volunteers and employees
  • safeguarding the Cats Protection image and reputation
  • reviewing systems, resources and procedures to ensure the charity operates effectively

Senior Management team

This team supports the Senior Leadership team by:

  • ensuring effective operations aligned with strategy
  • helping to address challenges and risks
  • modelling the charity’s values and behaviours
  • providing cross-organisational leadership

They work with delegated authority and are accountable for delivering their responsibilities.

Find a Cat
Donate
About us